ShopTheWorld
ShopTheWorld— Explore, Discover, Buy —

Shop with confidence

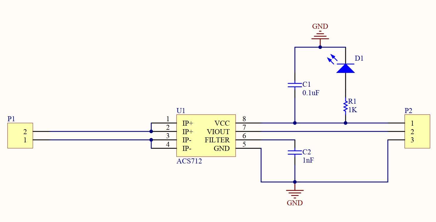
Ferwooh ACS712 30A Range Power Sensor Module Chip ACS712ELC-30 | Shop The World